11月4日,工业和信息化部发布《关于开展APP侵害用户权益专项整治工作的通知》(以下简称“工信部整治工作通知”),即日起,就APP违规收集个人信息、过度索权、频繁骚扰用户等侵害用户权益问题,开展信息通信领域APP侵害用户权益专项整治行动。工业和信息化部信息通信管理局在召开的整治工作启动会上表示,开展APP专项整治,是贯彻以人民为中心的发展思想,聚焦解决群众反映强烈问题的积极作为;是对前期四部委开展APP违法违规收集使用个人信息专项治理行动成果的巩固和深化;是创新监管方式的有益尝试。
本次整治行动将面向APP服务提供者和APP分发服务提供者两类主体对象,重点整治违规收集用户个人信息、违规使用用户个人信息、不合理索取用户权限、为用户账号注销设置障碍等四个方面的8类突出问题。整治工作分为企业自查自纠、监督检查和结果处置三个阶段,时间为2个月。
App专项治理工作组自2019年以来,根据公众举报情况,对各类收集使用个人信息保护问题进行归纳、梳理,重点参照《网络安全法》等相关法律法规要求和个人信息保护相关国家标准,制定、完善了一系列技术规范和标准文本,为相关监管部门界定违法违规收集使用个人信息行为以及App运营者整改提升提供重要参考,也为开展App违法违规收集使用个人信息评估工作和指导企业整改提供重要支撑。相关文件主要包括:
2019年3月,编制并发布《App违法违规收集使用个人信息自评估指南》(以下简称“自评估指南”)
2019年5月,编制并公布《App违法违规收集使用个人信息行为认定方法(征求意见稿)》(以下简称“认定方法”)
2019年10月,结合评估工作实践和各方征求意见,更新并公开GB/T 35273《 信息安全技术 个人信息安全规范(最新征求意见稿)》(以下简称“GB/T 35273”)
2019年10月,结合评估工作实践和各方征求意见,更新并公开《移动互联网应用程序(App)收集个人信息基本规范(最新草案)》(以下简称“收集基本规范”)
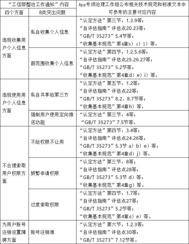
对于此次工信部门“整治工作通知”提到的四个方面的8类突出问题,App专项治理工作组对其内容进行梳理、对照,供企业自查自纠过程中参考:

个人信息保护管理工作不可能一蹴而就、一劳永逸,亟待建立科学、长效的监督机制,以有效化解风险,促进发展创新,建设良好生态,引导对个人信息的良性开发利用。同样,企业的个人信息保护合规工作也是不断优化调整的过程,面对商业利益和个人权益、产品研发创新和用户合理诉求之间,还需不断探索寻求更加透明、友好、合理的解决方案。
